中國石油天然氣股份有限公司內蒙古赤峰阿魯科爾沁旗經營部 小泡子服
| 項目名稱 |
中國石油天然氣股份有限公司內蒙古赤峰阿魯科爾沁旗經營部 小泡子服務區南加油站新建項目 安全設施竣工驗收評價報告 |
|
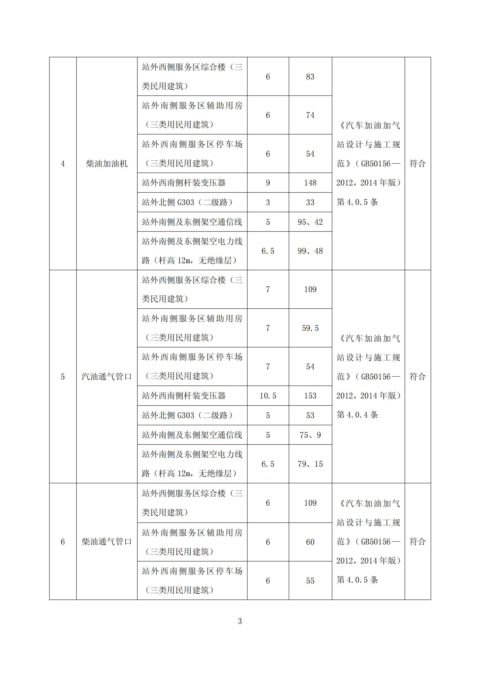
項 目 簡 介 | 中國石油天然氣股份有限公司內蒙古赤峰阿魯科爾沁旗經營部小泡子服務區南加油站位於赤峰市阿魯科爾沁旗紹根鎮登吉格嘎查西、國道G303南側。加油站占地麵積1550m2,站外東側為空地,南側及西側均為小泡子南服務區,北側為G303(二級路),交通十分便利。該站現有加油島2座,加油機2台(其中汽油加油機1台、柴油加油機1台)。埋地油罐區1處,設有4個內鋼外玻璃纖維增強塑料雙層儲罐,其中汽油儲罐2個,單罐容積均為30m3,柴油儲罐2個,單罐容積均為30m3,儲罐區總容積為90m3(柴油儲罐容積折半計入)。根據《汽車加油加氣站設計與施工規範》(GB50156-2012,2014年版)的規定,加油站屬於三級站。站內建有站房一座,內設營業室、辦公室、值班室、機櫃間、配發電間、洗漱間、非明火餐廚間及儲物間。該站儲存經營的汽油屬於重點監管的危險化學品,未構成危險化學品重大危險源。 |
| 項目負責人 | 崔玉紅 |
| 技術負責人 | 任勝傑 |
| 過程控製負責人 | 崔玉紅 |
| 報告編製人 | 儲彬 陶彬彬 陳亞玲 宋誌偉 楊秀鋼 |
| 報告審核人 | 王瑋 |
| 項目組成員 | 儲彬 陶彬彬 陳亞玲 宋誌偉 楊秀鋼 |
| 技術專家 | 於景富 |
| 現場人員 | 崔玉紅 宋誌偉 |
| 任務 | 現場勘查、收集資料 |
| 去現場時間 | 2020年11月5日 |
| 報告提交時間 | 2020年11月 |






全國谘詢熱線
/8830997
投訴電話:
傳真:
手機:/13674868866/
郵箱:
地址:內蒙古赤峰市鬆山區友誼大街五金機電城二期赤峰中信大廈A座12層
Copyright © 2020-2021 赤峰天碩安全技術有限責任公司 版權所有地址:內蒙古赤峰市鬆山區友誼大街五金機電城二期赤峰中信大廈A座12層 蒙ICP備12000301號 技術支持:赤峰誠信文化傳媒
