谘詢電話/8830997
安全評價業績
赤峰遠聯鋼鐵有限責任公司80萬噸合金帶鋼塗鍍層冷軋工程安全預評價報告
赤峰市恒榮化工有限公司年產5000噸對硝基甲苯鄰磺酸、3000噸直接黃R、15000噸再生硫酸技改項目設立安全評價
翁牛特旗新鎮加油站安全現狀評價
赤峰東彙製藥有限公司年產1000噸樟腦磺酸建設項目安全驗收評價
中國石化銷售股份有限公司內蒙古赤峰石油分公司捷達加油站新增LNG加氣及加油站改造項目(加油部分)設立安全評價報告
赤峰騰順新能源有限公司平莊禦龍灣小區西側汽車綜合服務區項目(加油部分)設立安全評價報告
翁牛特旗紅山水庫加油站安全現狀評價報告
赤峰華泰礦業有限責任公司選礦廠尾礦庫安全現狀評價報告
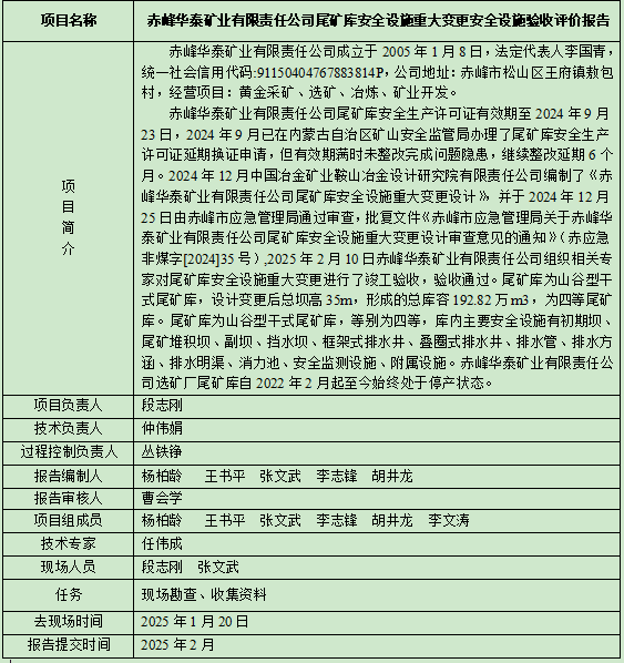
赤峰華泰礦業有限責任公司尾礦庫安全設施重大變更安全設施驗收評價報告
Copyright © 2020-2021 赤峰天碩安全技術有限責任公司 版權所有地址:內蒙古赤峰市鬆山區友誼大街五金機電城二期赤峰中信大廈A座12層 蒙ICP備12000301號 技術支持:赤峰誠信文化傳媒
谘詢在線客服
服務熱線
/8830997
掃一掃,關注我們